May 2022, Rod Elliott – ESP
介绍
在项目 15 页面中,我描述了电容倍增器的多种不同方法。虽然这是一个有用的资源,但它没有深入研究设计标准,因此本文旨在为您提供足够的信息来设计自己的设计。我网站的“TCAAS”部分也有一篇文章(参见 JLH 电容倍增器),但这也没有详细涵盖设计标准。原始的 John Linsley-Hood 版本(参见简单的 A 类放大器,第 9 页)使用单极滤波器,远不及此处描述的版本。
在开始使用电容倍增器之前,应将线性电源设计一文视为必读之物,因为详细讨论了许多基本要素。第 2 部分和第 3 部分也很有趣,但不涉及大电流电源。
虽然电容倍增器表面上很简单,但实际上它比您想象的要多。每个使用这种类型电路的人都称其为“电容倍增器”,虽然您可能认为它也是一个粗糙的回旋器(模拟电感器),但事实并非如此。其行为类似于非常大的电容,但存在一些显着差异。
“电容倍增器”实际上只是一个缓冲滤波器,滤波器响应由基极电路的电阻和电容设置。电容不乘以晶体管的增益,只有流过基极电阻的电流。然而,事情远不止于此。特别是,使用两个电容器,由第二个电阻器隔开,可以获得很多好处。这改善了纹波抑制,因为滤波器从一阶(6dB/倍频程)转换为二阶(12dB/倍频程)。
尽管“电容倍增器”这个名称用词不当,因为没有发生任何此类事情,但我仍然会在本文中使用这个术语。称其为“缓冲无源滤波器”更准确,但并不能传达相同的想法,因为原始术语已经使用多年,并且是人们习惯的东西。只要您了解原始术语不准确(或完全错误)并了解其工作原理,那么它叫什么并不重要。
简单的无源滤波器不能在大电流下使用,因为除非电阻两端的压降非常低(小于1Ω),否则它们会令人望而却步。这是不切实际的,因为获得小于 1Hz 的 -3dB 频率所需的电容变得非常大。例如,使用1k和1,000μF的滤波器具有159mHz的-3dB频率。如果电阻减小到1Ω,则电容必须为1F(即1法拉!使用晶体管发射极-跟随器意味着我们可以使用更高的电阻和更低的电容,晶体管提供电流,而不是直接来自滤波器。
单个晶体管没有足够的增益来允许使用相对较高的电阻。我建议的 TIP35/36 器件的“典型”增益 (hFE) 约为 45,BD139/140 的“典型”增益 (hFE) 约为 100。这给出了总理论 hFE 为 4,500,但实际上会小于此。1,000 的值是一个现实的数字。这意味着电阻器可以(最多)是无源滤波器所需值的 1,000 倍,电容将是其他值的 1/1,000。由于我们将采用二阶滤波器(12dB/倍频程),因此可以比单个电阻器和电容器进一步降低电容,而不会损失性能。事实上,情况恰恰相反,响应更快,过滤效果更好。
虽然它似乎很理想,但出于多种原因不建议使用 MOSFET。第 6 节解释了不使用 MOSFET 的原因。由于它们具有非常高的输入阻抗,因此可以使用低电容值和相应的高电阻值,但问题出在 MOSFET 本身。
请注意,在本文中,我避免了大量的数学分析。我看到的一篇已发表的文章 [ 2 ] 朝着相反的方向发展(都是数学,很少或没有实际应用),这使得它对业余构造者来说几乎毫无用处。工程设计非常正确,但应用程序是……无益 (IMO)。似乎很典型,讨论的唯一滤波器是一阶滤波器,因此性能相对较差 – 尽管提供了大量的数学运算。
虽然手头有所有方程似乎是个好主意,但大多数情况下您不需要它们。这里显示了一些简单的计算,您通常不需要任何其他东西。您需要知道如何指定变压器和主滤波器电容,决定要使用的晶体管,并进行粗略计算以确定滤波器频率(如果您期望低纹波,则应小于 1Hz)。这些大多很简单,但变压器的选择更加困难。
除了电容倍增器之外,这里还展示了其他几种技术。提供这些是因为它们很有趣,但它们对大多数爱好者来说并不是特别有用,因为它们展示了使用其他技术(例如“适当的”调节器)可以更好地实现的解决方案。然而,稳压器本身会产生噪声,但通常足够低,不会对大多数电路造成任何问题。这里不介绍稳压器,因为它们在文章中进行了详细解释 电压和电流稳压器 以及如何使用它们, 分立式稳压器和低压差 (LDO) 稳压器。
为了进行练习,假设我们需要以下规范:
输出电压 – 25 伏(标称)
输出电流 – 最大 2.5 安培(平均 1.25 安培)
电源电压 – 您所在国家/地区的使用
这些规格是典型的。澳大利亚、英国和欧洲使用标称 230V 电源,美国和加拿大使用(同样标称)120V。然而,电源电压并不重要,只有次级电压很重要。电源电压可能会发生长期和短期的变化。能源供应商通常声称 ±10%,但在某些情况下可能更高。澳大利亚和英国曾经是 240V,在许多情况下仍然供应 240V。美国和加拿大过去声称从 110V 到 120V 的任何电压,经常引用 115V。欧洲曾经是 220V,现在改为 230V,但与其他地方一样,只改变了声称的标称电压,但在大多数情况下没有对网络进行物理更改。所有电路都必须假设“最坏情况”的变化,单独使用声称的电压总是会产生重大误差。
我们对电源输入电压并不那么感兴趣,只对变压器/整流器/滤波器组合输出端可能的变化感兴趣。虽然两者是相关的,但次级电压也会受到变压器中的铜损耗(绕组电阻)的影响。当预计会出现连续大电流时,这尤其麻烦。如果变压器在高于其标称 VA 额定值的情况下运行,它会过热,如果过载持续时间过长,可能会损坏。
对于 25 伏的标称输出(例如),我们需要大约 28 伏的最小输入直流电压,因为直流电压上会产生纹波(见图 1.1)。这个“最小”电压是瞬时最小值,包括纹波和变压器调节引起的压降。请注意,对于所有计算,我假设 50Hz 主电源。对于 60Hz,结果会略有不同,但差异不是特别显着。电容器值可以降低约 15% 以考虑 60Hz。

您的万用表将显示平均电压,但由于叠加纹波,这没有用。一旦放大器的输出电压增加到超过“直流输出”电压(略低于所示的最小电压),放大器的输出处会出现纹波。这将进入我们的耳朵,因为它是剪辑的开始。C、F、R源的组合将始终具有-3dB的频率,因为它是一个简单的低通滤波器。不幸的是,R源不是一个容易测量的参数,因为它是电源、变压器和整流器阻抗的混合物,并因变压器比率和桥式整流器中二极管的动态电阻而变得复杂。
我们唯一可以轻松控制的是电容器值。如果我们使用上面的例子,直流输出电压为 20V,所需的电容(大致)用一个简单的公式确定……
C = ( I L / ΔV) × k × 1,000 μF … 哪里
I L = 负载电流
ΔV = 峰峰值纹波电压
k = 6(120Hz)或 7(100Hz 纹波频率)
要获得(例如)1V 的纹波和 1.25A 的平均电流,50Hz 的电容需要为 8.75mF(即 8,750μF),或 60Hz 的电容为 7.5mF。请注意,直流电压(几乎)无关紧要,在您愿意使用的几乎任何电压下,1V P-P 纹波 (±10%) 将出现在 1.25A 负载电流下。我运行过一个仿真,表明在交流输入为 20V、30V 和 40V(峰值)时,纹波电压仅变化 20mV (RMS) 或约 80mV 峰峰值。也许令人惊讶的是,如果电源变压器较大(VA 额定值较高,因此内阻较低),纹波电压将略大于使用较小变压器时获得的纹波电压。这几乎可以肯定与您的预期相反。
当您消耗连续(且相对较高)的输出电流时,直流电压将远低于预期。我们几乎总是假设直流电压是交流 (RMS) 电压的 1.414 倍,在轻负载下这是正确的。变压器的调节使事情变得复杂,因为它由于初级和次级绕组的电阻而降低。制造商的调节数据(如果引用)基于电阻负载,电容器输入滤波器绝不是电阻。
确定变压器 VA 额定值也不难。使用上面的值,我们需要一个 25V 次级(而不是您可能想象的 18V),我们将获得 1.25A DC 的平均电流。变压器次级中的交流 (RMS) 电流大约是直流电流的两倍(对于桥式整流器来说,它通常被认为是 1.8,但这没有误差余地),因此是 2.5A。变压器的额定值至少为 62.5 VA……
I 秒 = I 直流 × 2
I 秒 = 1.25 × 2
VA = V × I = 25 × 2.5 = 62.5 VA
请注意,这是绝对最小值,如果您使用更大的变压器,您将获得更好的调节(以及更好的整体性能)。变压器长时间以满额定值运行会导致其过热,而小型变压器的调节总是比大型变压器差。有些人会建议变压器 VA 额定值(对于 A 类放大器)应高达总输出功率的五倍。虽然这看起来完全有点矫枉过正,但它可能是正确的。这意味着您将使用 200 VA 变压器作为双 20W A 类放大器。由于更好的调节,您几乎可以肯定使用较低的电压(例如额定 20V 交流输出而不是 25V)
如果您打算消耗更多电流或以更高的电压运行,您可以根据需要计算变压器。很难提前知道的一件事是变压器的调节。虽然它通常会在数据表中提供,但这是针对电阻负载的,使用整流器和电容器滤波器总是更糟。除非您知道初级和次级的绕组电阻,否则无法轻松计算。对于连续电流,作为第一个近似值,假设直流电压将与额定交流次级电压相同。直流电压在空载或轻载时总是会更高。电容倍增器最好用于消耗相当恒定电流的电路,并且它们在动态(总是变化的)负载电流下效果不佳。
电容倍增器的好处之一是您无需进行太多更改即可在更高或更低的电压下使用它。当然,电容器的额定电压需要足够高,但不需要改变该值。如果预期电流比此处显示的示例大得多(或少),您可能需要调整电阻值,但大多数情况下您不需要更改任何内容。如果您需要更高的电流,应使用合适的晶体管,但耗散功率仍然相当低。
唯一真正需要担心的是所需的过滤程度!我们必须假设电容倍增器滤波器两端最多可能损失 2 伏电压,以确保直流输入(包括纹波分量)始终超过输出电压至少 2V。如果负载电流不是连续的,可能还需要考虑瞬态性能。一般来说,从输入到输出的最小差分电压不应小于1伏(基于输入纹波的最低点)。
因为没有调节,功率放大器必须能够接受来自电源的电压变化——现在现有的每个标准功率放大器都非常愉快地做到这一点,所以这显然不是问题。请注意,输出功率会受到影响,但所有电流都会发生这种情况,并且无法避免,因为输出电压略低于基本电容器滤波器。
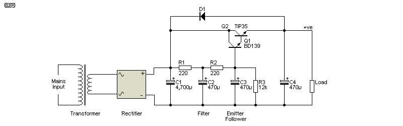
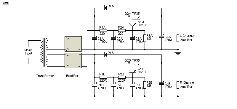
我们现在可以针对标称变压器次级电压进行设计,并通过非常简单的电路提供一个滤波器,无论电源电压如何,在正常使用情况下耗散不超过约 4 瓦。图3.1显示了电容乘法器滤波器的基本配置,其中滤波器的频率响应通过串联晶体管的发射极-跟随器连接控制输出直流。这允许输出级缓冲相对较高阻抗的滤波器,并允许使用小型电容器而不是非常大的电容器。

上面显示了一个基本的上限乘数。该滤波器是单极点的,在-3dB频率(0.159Hz)上方具有6dB/倍频程的滚降。然后,该高度滤波的电压由Q1(发射极-跟随器)缓冲。如果输出端存在电压但输入端不存在电压,则 D1 可防止晶体管损坏。该二极管可(或应该)与任何稳压器或电容倍增器一起使用,除非施加反向电压的可能性为零。如果您使用特别大的输出电容,这很容易发生,但如果包含二极管,则永远不会有问题。
1F(一法拉)滤波电容器和基本电容倍增器在大约 10A 时都会提供远低于 3mV RMS 的纹波,但倍增器的优点是消除三角波形 – 它不是正弦波,但它的谐波含量比使用 1F 电容器的情况要低得多。

作的基本知识分为上述部分(本电路中省略了 D1)。R1 和 C2 形成一个简单的低通滤波器,很明显,如果负载连接在 C2 上,则由于 R1,可用电流非常低。在损耗为2V的情况下,没有Q1的最大输出电流被限制在约2mA。通过添加晶体管来克服这个问题,晶体管是一个发射极-跟随器,用于通过R1提升低电流以驱动负载。R1只需为发射极-跟随器晶体管提供基极电流。如果Q1具有高增益,则R1两端的电压损失非常小。然而,必须有一些“恰到好处”的损耗,否则集电极处的纹波将穿过 Q1 并到达负载。请参阅图 4.3 以查看电压关系。
图2.1中的简单电容倍增器滤波器作为起点是相当令人满意的,但其工作特性过于依赖于输出晶体管的增益。什么 需要的是一个电路,其性能由电阻器和电容器决定,并且相对独立于有源器件(尽管这些仍然会对所提供的滤波程度产生一些影响)。图2.3电路通过使用达林顿对来实现这一点,该对的增益比单个晶体管高得多。增益很重要,因为如果增益太小,则R1(图2.2)或R1 + R2(图2.3)需要较低的值,以便在向Q1提供基极电流时最小化滤波器网络的压降。
我们需要保持滤波器的阻抗相当高(以最小化所需的电容),因此需要至少 1,000 的输出晶体管 hFE,因此 1mA 的输入(基极)电流变为 1A 的输出(发射极)电流。为了获得功率晶体管 1,000 的增益,我们需要使用达林顿 – 封装的达林顿器件,或一对连接在达林顿对中的“普通”晶体管(见图 2.3)。后者是我的首选,因为它可以更灵活地选择合适的设备,并且通常具有更好的性能。另一种选择是使用互补反馈 (Sziklai) 对,如图 3.2 所示。
它的工作方式相当简单。嗡嗡声滤波的程度(对于简单版本)由包含 R1 和 C2 的滤波器决定。它具有 1k 和 1,000μF,是一款低通滤波器,从 0.159Hz (-3dB) 以 6dB/倍频程的速度滚降。这意味着,当达到 100Hz(或 120Hz)时,100Hz 纹波(至少在理论上)衰减为 56dB,因此(例如)1V RMS 的纹波减少到 1.6mV (RMS)。这远远超过仅使用电容器所能实现的目标。下一阶段是添加另一个滤波器,如图2.3所示,因此滚降增加到12dB/倍频程。使用2 x 500Ω电阻和2 x 500μF电容,输出纹波可降低至约40μV (近90dB)。当然,这一切都很好(同样在理论上),但晶体管本身会阻止您实现这一目标。然而,很容易实现60dB的纹波衰减。
最后一步是添加一个电阻器,以确保输出电压略低于纹波波形的最负部分。在下面显示的设计中,这已被包括在内。如果不考虑,输出纹波将增加 30 倍以上。许多设计人员未能仔细进行此分析,因此省略了最终的电阻器。R3 对直流输出几乎没有影响(降低了约 200 毫伏),但那一点点“动态余量”对输出端出现的纹波有很大影响。

上图显示了一个完整的设计(单极性)电容倍增器。使用电容倍增器,动态负载不太理想,但这是可以做到的,更多详细信息如下所示。2 极滤波器是更好的配置,并且(或多或少)适用于动态负载。它并不完美(没有什么是完美的),但电压恢复速度可以足够快以获得良好的性能。不过,提高速度意味着减少纹波,因此这始终是一种折衷方案。
当使用无源设计创建 2 极点(12dB/倍频程)滤波器时,-3dB 频率增加约 1.56 倍。例如。具有1k和1,000μF电容的单极点滤波器的-3dB频率为159mHz,但当将其分成2 x 500Ω电阻和2 x 500μF电容时,-3dB频率为248mHz。在 100Hz 时,6dB 滤波器下降了 -56dB,但 12dB 滤波器下降了近 74dB,这是一个显着的改进!使用这些示例中使用的值,嗡嗡声在100Hz时略低于73dB,将纹波降低了4,700倍以上。如果您愿意,可以随意增加 C2 和 C3 的值,但您可能听不到差异。R1和R2的电阻已降低至220Ω,以确保Q1始终有足够的基极电流。
输出电容 (C4) 仅用于提供少量瞬态电流并确保连接的放大器保持稳定。虽然我已经展示了 470μF,但如果您愿意,可以增加或减少它。它对滤波几乎没有影响,因为发射极-跟随器串联传递晶体管的输出阻抗非常低。在100Hz时,470μF电容器的阻抗(容抗)为3.4Ω。发射极-跟随器的最终输出阻抗将为几毫欧姆,而 C4 不会改变这一点。较大的值将有助于提供瞬态电流,但不太可能产生任何声音差异。晶体管的增益会在高频下下降,因此输出电容器保持高达数百kHz的低输出阻抗。随意添加与 C4 并联的薄膜电容器,但不要指望它会产生任何可测量或可听见的效果。

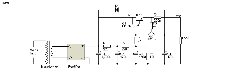
与稳压器一样,电容倍增器完全不能容忍输出短路。如果输出短路,Q1 和/或 Q2 几乎会立即失效,并且没有“安全”短路持续时间。如上所示,添加非常基本的限流将(希望)提供一些保护,但它仅限于非常短暂的“事件”,并且不能容忍长期的短期。输出电流限制由 R4 设置,如果电压超过 ~3A,Q3 将导通。R4 的值越高意味着电流越低,反之亦然。
这可以应用于所示的任何电路,但这通常是一个不必要的复杂性。您确实需要注意,如果没有保护,短路输出将导致 Q1 和 Q2 的消亡。保险丝提供一些保护的可能性很小,特别是当 C4 的值大于显示的值时。但这是值得怀疑的,因为保险丝通常不够快来保护晶体管。一个曾经和我一起工作的人(很多很多年前)称晶体管为“三脚保险丝”,这个词在今天和当时一样适用。
双电源的最终电路如图3.1所示。该电路在典型器件下将纹波降低到1mV以下(仿真时约为250μV RMS),并且在1.25A连续工作电流下每个输出晶体管的功耗低于4 W。在实践中,您不太可能达到这种低嗡嗡声水平,因为真线具有电阻,电容器 ESR 也有影响。但是,通过仔细的布局,您应该能够轻松地将输出嗡嗡声和噪声保持在 5mV 以下,并且对于功率放大器来说,这个水平通常是可以接受的。
如上所述,通过分离电容并添加另一个电阻器,我们创建了一个二阶滤波器(12dB/倍频程滚降),它可以更有效地减少嗡嗡声,并消除更多的高阶谐波(这往往会使“嗡嗡声”变成“嗡嗡声”——更容易听到和令人反感)。电阻接地 (R3) 可稳定电路免受晶体管增益变化的影响,但会略微增加耗散。这是故意这样做的,以确保乘法器两端有足够的电压以允许短期变化。
所示的 12k 电阻器可能需要调整以适应您的晶体管和电源电压。减小该值会增加输出器件的功耗并降低输出电压。增加此电阻器不太可能获得任何好处,但您可能会遇到嗡嗡声增加(几乎没有好处)。

这是一种易于构建的设计,但需要非常小心,以确保纹波电流不会因为接地或电源布线不良而叠加在输出上。绘制原理图以显示如何使用“星形”拓扑将各个组件的接地互连。如果不遵守这一点,那么就会产生过度的嗡嗡声。接地区域需要足够大,以便为所有连接提供空间,但又不能太大,以免存在任何循环电流。所有电容器引线必须尽可能短。导线同时具有电阻和电感,它们结合在一起会导致性能显着下降。
通常,原理图旨在显示电气连接,而不是物理电路布局。此图是一个例外,物理布局应与原理图相匹配(至少在可能的情况下)。令人惊讶的是,在大电流连接上只需要很少的电阻即可产生可测量的性能下降。
请注意,变压器是中心抽头的,每侧需要相等的电压 – 选择以提供您需要的电压。最重要的是,中心抽头连接到两个输入滤波电容器(4,700μF)中的公共电容器,并且该公共连接尽可能短。建议使用实心铜条连接盖子。同样,建议使用实心铜盘(或方形)作为公共接地,尽可能紧密地连接到电容器中心抽头。主接地连接的电阻对于确保输出端的最小嗡嗡声至关重要,并且不能太低。
由于电路非常简单,因此不需要印刷电路板,所有组件都可以通过简单的点对点布线进行连接。尽可能缩短所有潜在客户,不影响 星际接地。为方便起见,驱动晶体管可以安装在散热器上,散热器不需要很大 – 热阻约为每瓦 5°C(或更好)的散热器应该足够了(每个输出设备一个)。请记住,热阻越低,所有东西的运行温度就越低,这会提高可靠性。
建议增加电容(尤其是在输入端),我建议将 4,700μF 作为绝对最小值。更大的电容将进一步减少嗡嗡声,并在短期电源电压变化时提供更高的稳定性。增加的输出电容 C4) 将有助于为 AB 类放大器供电,以应对其突然的电流需求。我不建议 C4,700 超过 4μF,因为充电电流会非常高,并且可能会使串联传递晶体管过载。
虽然可以使用通用晶体管类型(例如 2N3055),但最好使用具有更稳定特性(从一个设备到下一个设备)的设备。塑料(例如 TO-218) 如图所示,器件可以用于输出,但如果需要更高的电压或电流,您可能需要使用 TO-3、TO-3P、TO-264(等)类型。虽然您可能会使用 TO-220 封装晶体管,但请注意它们的热性能较差,并且将热量从外壳输送到散热器始终是一个挑战。
对于组件,我建议以下作为起点(或等效项):
| 输出晶体管 | TIP35(TIP36 用于 -ve 电源) |
| 司机 | BD139(BD140 用于 -ve 电源) |
| 电阻 | 1/2W 金属膜适用于所有电阻器 |
| 二极管 | 1N4001 或类似产品 |
| 电子 | 没有建议,但要确保它们的工作电压不会超过,并观察极性。 (没有必要绕过涤纶,但如果它让你感觉更好,那就去做吧) |
| 桥式整流器 | 建议使用 20 至 35A Amp 电桥。这有点矫枉过正,但峰值电流很高,尤其是 对于大值电容器。还确保正常电流下的二极管损耗最小。 |
| 变压器 | 理想情况下,使用环形。电源的额定功率 (VA) 应“根据需要”对于放大器。 双 20W A 类放大器的首选变压器额定值为 200 VA – 放大器功率的 5 倍。 (请注意,VA 有时以瓦特为单位被错误地引用)。初级电压自然取决于您居住的地方。 |
匹配输出和驱动器晶体管是不必要的,并且不会在任何程度上影响性能。使用具有最高增益 (hFE) 的器件以获得最佳效果。晶体管增益必须在典型工作电流下(或接近)测量,否则测量值没有用。大多数手持式“通用”元件测试仪对于测量功率晶体管毫无用处,因为测试电流太低而无法给出可用的读数。
要在单端模式下使用上述电路,变压器只需要一个绕组(或并联绕组)。只需将整个电路接线,如图 2.3 所示。有关完整的双单极性版本,请参阅下文。下面显示了图3.1电路的补充版本。

如果使用互补(又名 Sziklai)对而不是所示的达林顿连接,则可以降低串联传递晶体管两端的压降。对于正电源,驱动器可以是 BD139 (NPN),但输出设备将是 TIP36 或 TIP2955 (PNP)。这种布置的增益与达林顿对几乎相同,但较低的正向电压可能被认为是一个优势,因为整体耗散略低。
然而(总是有一个“然而”)
,尽管看起来不太可能,但 Sziklai 对的性能比 Darlington 差,除非降低 R3 的值。设置为 6.8k,两个电路的性能几乎相同,没有任何收获。连接 Darlington 通常比连接 Sziklai 对更容易,因此 Darlington 连接是本次比较中的“赢家”。
- 在所有情况下,无论晶体管配置如何,都要注意进入 C4 的充电电流。如果您在 该位置,每次打开电源时,串联传递晶体管都会面临风险。可取之处(可以说)是电压上升相对较慢,如 C2 和 C3 充电,但如果 C4 太大,则可能不足以节省晶体管。
值得研究一下单极点(6dB/倍频程)和 2 极点(12dB/倍频程)滤波器网络之间的区别。这很重要,因为您可能认为单极滤波器在不断变化的负载下应该表现更好。事实证明,情况并非如此,2 极滤波器在所有方面都优于单极滤波器……包括速度!
这些电路适用于AB类放大器,但由于其电流要求差异很大,因此必须向输出增加更大的电容。二极管应该是大电流类型,因为由于 AB 类放大器的电流变化,它可能会比正常情况受到更多的“滥用”。当负载电流不断变化时,是否有任何真正的优势是非常值得商榷的,但运行模拟并不难,并且“现实生活”将与模拟结果几乎相同。
当电容倍增器突然加载时,会出现一些纹波“突破”,因为当负载电流增加时,电路两端的电压会降低。如果串联传递晶体管两端的电压下降,则可能没有足够的储备来维持纹波电压的最小值。与 AB 类放大器一起使用的电容倍增器非常罕见,因为它们的电源电流不断变化,而且好处值得怀疑。考虑到全球有数百万个 AB 类功率放大器在使用,据我所知,没有一个使用电容倍增器。一些旧设计确实使用了(非常基本的)稳压电源,主要是因为它们是带有输出电容器的单电源设计。电源电压调制可能会导致一些次声波干扰,但即便如此,大多数人也只是使用“普通”电源。

大多数讨论电容倍增器的文章(和视频)只关注上面显示的单极版本。从我已经提供的描述中,您知道单极滤波器不如双极(2 极)。虽然可能会令人惊讶,但当以相同的总滤波器值施加或移除负载时,2 极滤波器的恢复速度也会稍快一些。我预计至少一些明显的沉默可能只是由于缺乏兴趣。
如果负载是可变的,则仍然可取 2 极滤波器,但必须牺牲纹波抑制以获得更快的恢复时间。唯一的变化是电容减小。使用图 4.1 中给出的值,纹波降低比图 2.3 乘数差约 4 倍,后者的恢复速度(去除大电流负载后)仍然略快。当负载电流从 360mA 到 2.8A 变化时,单极滤波器在 275ms 内恢复到 35V,而 2 极版本为 193ms。

毫无疑问,2 极电容倍增器在各个方面都优于单极版本。当我在 1999 年发布第一个版本时,我设法把这部分做好了,但几乎所有其他描述都没有提到单极滤波器以外的任何东西。我不知道为什么会这样,特别是考虑到 2 极滤波器的卓越性能。

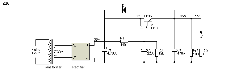
对于上述情况,仿真设置如图4.1和图4.2所示。显示的所有电压都是交流耦合的RMS值,因此显示前3秒100Ω负载的纹波电压,然后是另一个10Ω负载的切换。它在4.5秒时再次关闭,因此可以看到恢复时间。接下来,我放大了10Ω负载关闭的点,您可以看到两个滤波器的恢复。

输入电压(C1两端)恢复得非常快,但乘法器要慢得多。当然,使用更小的电容器可以更快地制造任何一个电路,但纹波抑制会受到影响。当然,您可能会决定不需要非常高的纹波抑制,在这种情况下,可以进一步降低电容。当C2和C3为33μF时,纹波仍可降低24dB(从1.53V降至94mV RMS,或从4.9V p-p降至240mV p-p)。恢复几乎是即时的,只需 48 毫秒即可恢复到 36V。
多极滤波器的概念可以扩展到 3 极版本。这将提供更好的纹波衰减和更快的响应,但代价是更多部件(一个额外的电阻器和电容器)。不过,收益递减定律开始发挥作用,这种改进不太可能被证明是值得的。2 极滤波器是一个很好的折衷方案,它的性能“足够好”。几乎任何电路都可以改进,但如果听不到改进,那么它就毫无意义。
请注意,功率放大器的电源电压将由放大器的瞬时电流消耗调制,但“传统”电源也会发生这种情况。对于任何动态负载,您必须牺牲纹波抑制来换取速度,否则结果几乎肯定会不令人满意。即使对 2 极滤波器进行了速度优化,它仍然比仅使用简单滤波电容器的电源恢复慢。

另一种布置是“pi”(π)滤波器,两个(通常相当大的)电容器用一个大约0.1Ω的电阻器隔开。图5.5显示了一个10,000μF的主滤波器电容、一个0.1Ω电阻器和一个用于π滤波器的第二个10,000μF电容。图4.2所示的电容乘法器仅使用4,700μF作为滤波器电容,但乘法器毫无疑问地胜出。尽管滤波电容更小,总电容也小得多,但情况仍然如此。纹波较小——π滤波器略高于1V p-p,乘法器为246mV p-p。恢复速度接近相同,但电容倍增器在 2.7A 时下降约 3.6V(仿真中的测试电流),串联晶体管将耗散功率(10A 时约为 3.6W)。
当然,您也可以使用电感器代替电阻器,虽然更有效,但它会很大、很重且昂贵。增加电阻值会有所帮助,但乘法器的纹波仍然较低。不幸的是,乘法器比简单的π滤波器具有更大的电压损耗并耗散更多的功率。与往常一样,需要权衡,更好的解决方案取决于您的要求。
总体而言,电容倍增器将更便宜、更小,但对散热器的需求可能会抵消任何成本节约。电源中也有源半导体,如果电源两端短路,它们总是处于危险之中。与往常一样,存在妥协,由设计人员决定哪种妥协是“最不糟糕的”。大多数情况下,只要整体性能不影响,就要保持电路尽可能简单,有很多话要说。
如果“传统”电源滤波器短路,由于瞬时电流非常高,对电容器不是很好,但它几乎肯定会存活下来(如果电源保险丝当时通电,电源保险丝会熔断)。对电容倍增器做同样的事情,几乎可以保证串联晶体管会立即死机。当然,可以添加一个限流器,但还有更多的部件,PCB 将是必不可少的。这些都是影响最终电路的设计考虑因素,添加对声音没有声音影响的部件是制造商(和大多数业余爱好者)避免的事情。
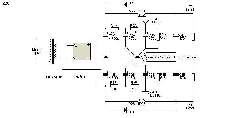
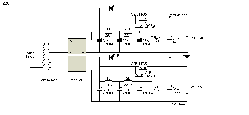
Project 36(Death of Zen 或 DoZ)是一个简单的 A 类放大器,可以从使用电容倍增器中受益,许多其他放大器也是如此。为了减少串联传输晶体管上的应力,构建两个电容倍增器很容易(而且可能更便宜),如图 4 所示。每个乘法器设计用于提供所需的 30-35V DC 单电源。通过使用单独的电容倍增器,我们还隔离了每个放大器,因此它们非常接近单块,仅共享电源变压器。

该方案与图3.1所示的方案类似,不同之处在于两个电容倍增器相同。虽然这次没有以图表方式显示接地/接地布置,但确保存在单个接地点同样重要,并且需要注意确保不会通过杂散接地电阻将纹波电流重新注入直流。
如果在高于正常静态电流的情况下与 DoZ 放大器一起使用,您可能需要将 220Ω 电阻器减少到 150Ω 左右,或者增加(甚至移除)12k 电阻器以获得 30-35V 直流电阻来自 30V 变压器。TIP36(或您决定使用的任何产品)的耗散约为 6-7W,电流为 1.7A,因此散热器中不会有太多热量可供散发。
预计输出纹波约为1mV RMS或更小,电流为1.7A,输出电流减小时纹波更低。如图所示,使用4,700μF主滤波器电容时,原始电源上将存在相当高的纹波电压,但当使用电容倍增器时,输出纹波会降低50dB以上。
虽然当然可以进一步减少纹波,但它会增加电路的成本,而且好处充其量是值得怀疑的。由于电源抑制本身优于 50dB,因此当由电容倍增器电源供电时,即使是最敏感的喇叭,DoZ 也应该无噪声。
您甚至可以使用一对正电容倍增器(这也适用于稳压器)来获得正负输出。电路如下所示。

如果您没有任何合适的 PNP 晶体管,但又想让您的电路工作而无需购买更多零件,这会很有用。它属于“了解有用”的范畴,即使您不使用它。构建两个相同的电路通常比使它们互补更容易。负载没有丝毫差异 – 在电气上,它与为负电源使用互补电路相同。
基于 MOSFET 的电容倍增器可以很好地工作,但它并不像乍看起来那么简单。在最初的 Project 15 文章中,我展示了或多或少合适的设计,但由于电压损耗更大,因此很难推荐。MOSFET上通常至少有4.5V电压,因此功耗比达林顿配置高得多。虽然您应该能够轻松地将纹波降至 1mV 以下,但功率损耗的增加使其吸引力大大降低。
虽然我看到的大多数实现仍然坚决坚持使用一阶(6dB/倍频程)滤波器,但二阶(12dB/倍频程)滤波器在响应时间和纹波抑制方面仍然胜出。无论使用哪种晶体管类型(BJT 或 MOSFET),情况都是如此。目前大多数 MOSFET 设计用于开关,而不是线性作。如果您确实希望尝试 MOSFET 版本,请选择具有相当高 R DS-on(“导通”电阻)的大电流器件,因为这些器件在线性直流作下不太可能发生故障。请务必检查数据表,并查看直流作的 SOA(安全作区域)。
更棘手的问题之一是闸门不消耗电流,但这显然是一件好事。由于没有栅极电流可言,因此施加负载时的瞬态行为非常可怕,并具有相当大的纹波突破。发生这种情况是因为滤波电容器没有快速放电路径。当输入电压下降时,栅极在高于理想电压的电压下长达 250 毫秒,有一些方法可以(至少部分)解决这个问题,但考虑到 MOSFET 与 BJT 电路相比更高的电压损耗(和耗散),这不值得麻烦。
当这与更大的电压损耗(通常为 5V 或更高,具体取决于 MOSFET 和负载电流)和相应的高耗散相结合时,它是一个次优解决方案。与低级 BJT 相比,使用 MOSFET 可能看起来“高科技”,但它们的性能不佳,而且 MOSFET 的 SOA 在线性模式下运行不太理想。
据我所知,这是没有使用过的东西。当然,有很多注意事项,主要是由于阀门(真空管)设计中使用的高电压。我还没有对高压版本进行过测试,甚至没有进行过详细的模拟,但使用正确的晶体管,应该可以获得非常干净的电源。您将遇到的最大问题是找到能够处理电压并保持在串联晶体管安全工作区域内的设备。这可能是 MOSFET 的最佳选择领域,前提是不超过 SOA。
IRF840 即使在漏源极之间有 300V 电压,也能提供高达 400mA 的电流,因此为输出电容器充电应该不是一个挑战。1V 时 400A 的输出完全在其能力范围内,这对于 4 个 KT88 输出阀来说绰绰有余。我把这个问题留给思考,因为我没有任何适合这种修改的大功率电子管放大器。当然可以做到,但大多数情况下我不使用我拥有的电子管放大器,当然也不打算进行任何需要相当长的时间而没有直接好处的重大修改。
电路变化不大,但所有电阻值都增加了,电容器值降低了,栅极保护齐纳二极管是必不可少的。毫无疑问,与常用的 CLC 滤波器相比,精心设计的电容倍增器将提供更少的纹波和更好的整体性能,但制造电子管放大器的人通常更喜欢“传统”技术,并且原则上会避免使用晶体管(或任何其他半导体)。
我必须说,我觉得这有点令人沮丧。工程学的想法是使用最佳解决方案来解决问题,如果这意味着在电子管放大器中使用一些半导体,如果它可以提高性能,那么这就是应该使用的。阀门整流器没有什么“神奇”之处(事实上恰恰相反),如果电容倍增器或稳压器比电感器提供更低的纹波和更好的性能,那么这就是最佳解决方案。如果是修复,那就另当别论了,因为原创性是一项要求,但对于新版本,您应该使用最适合任务的电路。如果这意味着阀门和晶体管的混合体,那就这样吧(而且它会更便宜,性能更好)。
电容倍增器并不是获得非常低纹波的唯一方法。在电子管放大器中,滤波扼流圈(电感器)仍然很常见,纹波衰减很好,但远非完美。所谓的“pi”滤波器(因其类似于希腊字母 π 而得名)效果很好,它可以抑制纹波,而不会因纹波而造成过大的电压损失。对于下面所示的示例,C1两端的纹波可以高达10V峰峰值,因此在3.2A输出时,可用电压小于28V DC,最低电压由纹波决定。添加仅 100mH 的滤波扼流圈可在相同电流下将最小电压提高到 33V。获得更高平均直流输出的唯一另一种方法是使用更大的滤波电容器(至少 10mF)。对于下图所示的示例,变压器的负载输出电压为 27.5V AC,在 3.18A(10Ω 电阻)时的直流输出为 31.8V。不带谐振滤波器(无电感器和电容,但有2 x 2,200μF滤波器电容),输出纹波为1.5V RMS或4.74V峰峰值(p-p)。直流输出稍高一些,因为没有串联电阻,所以电压在 32.5A 时为 3.25V。
在 100Hz(整流 50Hz)时,100mH 电感器的阻抗为 62.8Ω,但(至少在本例中)电阻为 0.1Ω。这是用于模拟的,但实际上电阻会高得多。如果没有 C、R(并联谐振电容),纹波可降低至 33mV RMS (95mV p-p)。添加 CR 将其降低到 7mV RMS(23mV p-p,在 200Hz 时)。您很可能会问为什么频率加倍,答案很简单 – 100Hz 的“基波”几乎被消除了,只剩下 2次谐波。对于特别挑剔的问题,您可以添加另一个并联谐振滤波器,但调谐至 200Hz (50mH || 12.5μF)。
您可以原谅您认为 CR 会受到大电流的影响,但事实并非如此。即使仿真中使用的最大负载(3.18A),电容器的纹波电流也仅为51mA。更令人担忧的是多年来的稳定性,因为电解帽并不以短期或长期的准确性而闻名。因此,首选薄膜电容器,但这会增加更多的成本和体积。电感器将相当大,因为它必须承载完整的直流电而不会使磁芯饱和。虽然这种方法似乎提供了许多优点,但当您尝试采购组件时,它们很快就会消失。LR 和 CR 的值对于良好的性能至关重要。频率由…
f = 1 / ( 2π √ LC ) 或者,如果您知道频率和电感,请确定电容 …
C = 1 / ( f² (2π)² 升 )
调谐需要尽可能接近纹波频率,并且显示的值对于 50Hz 电源(100Hz 纹波)是正确的。对于 60Hz 电源,CR 必须降低到 17.6μF。任一值都需要由并联电容组成,并根据需要进行微调以使谐振尽可能接近 100Hz 或 120Hz。不要指望 L1 完全符合声称的电感,因为容差通常相当宽(商业产品预计为 ±10%)。与传统pi滤波器相比,添加并联电容应可减少约12dB的纹波(所有其他元件的值相同)。
根据仿真,满载(10Ω)时,不带谐振电容的纹波为29mV RMS。在电路中插入谐振电容时,该电压降低至 5mV,纹波频率增加到 200Hz(50Hz 电源)。这减少了 15dB。创建的陷波滤波器几乎消除了所有 100Hz 纹波,输出仅由谐波组成。这些的幅度没有增加,但它们是去除 100Hz 纹波后“剩下的”。

许多读者可能会想知道为什么这种安排不是一直使用,因为它非常有效。答案很简单,几乎可以肯定不是你想看到的。与电容倍增器一样,包含电感器的滤波器适用于连续负载。如果负载电流发生变化,电感器、滤波电容器和/或串联滤波器的谐振产生的谐振频率会相互作用,随着负载的变化产生不需要的峰值和骤降。仅使用一个电感器,谐振电路由 C1、L1 和 C2 组成,两个电容器有效地串联。因此,共振发生在 10.7Hz,并且 CR 的存在(或其他方式)不会改变这一点。虽然单个电感器似乎不可能有两个不同的谐振频率,但发生这种情况是因为整体拓扑结构允许 – “基本”LC 滤波器和调谐至 100Hz 的(故意)谐振 LC 滤波器彼此独立工作。
通过以 1Hz 速率(500ms 开通,500ms 关断)将第二个 20Ω 电阻开关到电路中和输出来模拟阶跃响应。有一个初始“尖峰”,上升到 48V(未显示),任何使用电感器的滤波器都会出现这种情况。这本身通常是一个“交易破坏者”,因为过压会损坏电路。施加负载时电压下降到25V,卸除负载时电压峰值达到40V,这是使用电感器的滤波器的特点,因此通常只适用于变化缓慢或根本不变化的负载。奇怪的是,音乐的变化通常足够慢,因此通常可以避免问题。谐振频率必须低于感兴趣的最低信号频率,以防止不必要的相互作用。

无论 CR 是否连接,上面显示的阶跃响应都是相同的。对于模拟,电流变化了两倍。在“半”负载(20Ω,1.75A)时,输出电压为33V DC,在10Ω负载满载时降至29.5V。电感器或谐振滤波器可以做的一件事是提供比具有类似性能的电容倍增器更高的直流电压。由于电感器是无功的,它在峰值期间存储能量,并在低谷期间释放能量。您必须注意电感器和两个滤波器盖产生的谐振。根据所示值,谐振为 15Hz。
仅并联两个2.2mF电容时,3A时的最小电压为30.2V,电容倍增器将进一步降低该电压。但是,必须考虑到过滤器扼流圈会很大、很重且昂贵。这是它们不用于低压、低频电源的主要原因。高价值电容器相对便宜且不占用太多空间,几乎所有用于音频的电源都采用这种方法。开关模式电源是另一回事,pi滤波器非常常见,以降低输出噪声。开关频率高,因此所需的电感很小,铁粉环形电感器担任此角色很常见。电感-电容谐振峰值(希望)由反馈电路处理。
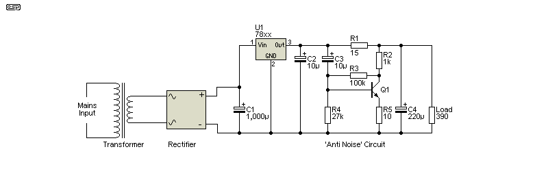
最后一个版本很奇怪——我追踪了它的来源 [ 4 ],但我第一次看到它是当一位读者发送给我的时,他错误地认为他在我的网站上看到了它。这个想法是将输入噪声反转并用于抵消输入噪声,希望它相等且相反。这只能在非常有限的条件下正确发生,但这是一种有趣的方法。如果不考虑晶体管和其他电路,只留下 15Ω 电阻器和 220μF 电容器(R1 和 C4),性能几乎同样好。
大多数音频工作不需要非常低的噪声,因为放大设备通常是运算放大器,并且具有良好的电源抑制能力。对于非常低电平的RF(射频)放大器,通常需要获得超低噪声。有几种噪声非常低的LDO稳压器,但大多数的输入电压有限(通常不超过5V)。如下所示的降噪电路可能有用,但在许多(大多数)情况下,传统的 RC 滤波器就足够了。原始电路不包括 C4,这会显着降低效率,并可能导致受电电路出现异常行为。

必须选择 Q1 以适应可能的电流,但对于标称 15V 低电流电源,BC549 应该做得很好。测试负载为 390Ω,提供约 37mA 的电流消耗。输出电压降低了约0.68V,正如负载和通过Q1的电流(约5mA)所预期的那样。该电路的工作原理是反转噪声并将其反馈到输出,以便“抗噪声”抵消稳压器的噪声。如果噪声和“反噪声”相等且相反,它们就会抵消。
所示值的降噪(1kHz)为23dB(不含C4),只有R1和C4增加到略高于26dB。使用“抗噪声”电路和 C4,这一数字增加到 55dB。仅使用电阻器 (R1) 和更大的电容器用于 C4 要简单得多。或者,使用 LM317 稳压器,它比 78xx 系列安静得多。从理论上讲,该电路可以实现令人印象深刻的低噪声,但简单的 RC 滤波器要容易得多。
有些人可能会觉得这很有用,同样有可能没有人会打扰。可以通过更改 R1 和 R5 的值来提高性能,也可以通过使用更精确的逆变器来提高性能。最后,您也许能够获得这样的电路,几乎等于低噪声稳压器,但具有更多部件。可以完全消除任何纹波或噪声,但最终结果比电容倍增器或稳压器复杂得多,并且可能被认为是对组件的浪费。
可以通过使用 PNP 晶体管并反转所有电容器的极性来制作负极版本。该电路确实表明的一件事是,可以通过反相和求和来降低低频噪声,因此它仍然是一种有趣的技术。理想情况下,晶体管逆变器的增益将可变,以允许完全抵消。我懒得提供任何波形,因为我认为这个想法不是特别有用,但有人可能会发现它适合他们的应用。另一方面。。。
此处显示的建议值与 Project 15 中建议的值相同,这并非偶然。该设计被用作本文的“灵感”(包括一些原始文本),不同之处在于它对设计过程进行了更详细的介绍。这包括适当的变压器尺寸和比项目发布时我可用的更准确的模拟。
如引言所述,术语“电容倍增器”用词不当。如果是这种情况,则需要将晶体管的增益 (hFE)(或 MOSFET 跨导)纳入方程以确定滤波效果。事实并非如此,因为您所拥有的只是一个由无源滤波器馈电的电压跟随器(晶体管)。电路的任何部分都符合“乘数”的条件。晶体管增益唯一发挥作用的地方是在确定电阻值时,因为低增益意味着提供基极电流的电阻器必须通过更多电流(较低的电阻)。这意味着电容必须更大才能获得相同的纹波减少。
电容倍增器现在并不是特别常见,因为大多数AB类放大器使用双电源,并且大多数放大器都具有非常好的纹波抑制。然而,对于 A 类放大器或您需要非常干净(无纹波和无噪音)电压的任何其他地方,它们很难被击败。由于电容倍增器电路两端的压降较低,因此需要处理的热量很少,但当然输出电压会随着输入电压而变化。这包括变压器调节,由于整流器和滤波电容器,它总是比数据表数字差得多。
电容倍增器并不适合所有电路,对于动态负载尤其如此。因此,我不建议您使用带有 AB 类放大器的放大器,因为电流变化很大。A 类放大器的电流变化可能为 2:1,但对于 AB 类放大器,电流变化可能超过 100:1。这不是电容倍增器的设计目的。
电容倍增器的主要好处是您几乎可以消除纹波,而无需使用非常大的电容。至少与稳压器相比,它们具有相对较低的压降,并且输出电压跟随输入电压,负载电流和电源变化。这可能被视为一个缺点,但简单的电容器滤波器也会发生这种情况,但随着电流的增加,纹波也会增加。该乘法器在其设计范围内的任何输出电流下都能提供出色的滤波,这是其存在的主要原因。电容倍增器并非旨在取代稳压器,尽管该电路看起来与简单的齐纳二极管稳压电源几乎相同。
这些电路并不适合所有人,我们大多数人都不需要使用它们。如果您有 A 类放大器,您可能有充分的理由尝试使用满足您需求的放大器。计算大多非常简单,但变压器的尺寸通常是一个问题,尤其是在调节不力的情况下。改善这一点的唯一方法是使用更大的变压器,因为该调节与 VA 额定值成反比。电容倍增器级也可以添加到稳压器(例如在台式电源中)以减少纹波突破。
引用
- 1 JLH 电容倍增器
- 2 电容倍增器(AudioXpress,2021 年 2 月)
- 3 BD139/140 和 TIP35/36 晶体管数据表
- 4 Finesse 稳压器噪声!(Wenzel Associates)